Building Summary

Data last updated on: 10/20/2025     Ownership current as of: 10/17/2025     Tax Year: 2025
REID 88608

PIN # 4686-48-8742

Location Address Property Description
710 REMINGTON DR LYNDALE EAST LO:8 SE:5 BL:C
   
Property Owner Owner's Mailing Address
GINNARI, ARMANDO ENRIQUE PEREZ;ANGRISANO-JARA, INES M
710 REMINGTON DR
GREENVILLE NC 27858
Parcel
Buildings
Misc Improvements
Land
Deeds
Notes
Sales
Photos
Tax Bill
Map
Building Location Address
710 REMINGTON DR
Building Description
01-SFR
Card   of  1
Bldg Type 01-SFR-CONST
Units 1
Living Area (SQFT) 3731
Number of Stories 1.00
Style Conventional
Foundation SPRDFOOT
Exterior FACE-BRK
Const Type Gable
Heating FORCED-AIR-DUCTED
Air Cond CENTRAL
Plumbing Baths (Full):   3
Baths (Half):   1
Extra Fixtures:   0
Total Plumbing Fixtures:   11 
Bedrooms 5
Main Body (SQFT) 2424
Year Built 2023
Additions 5
Effective Year 2023
Remodeled 0
Interior Adj.
Other Features
Building Total & Improvement Details

Grade B+5 135.69%
Percentage Complete 100
Total Adjusted Replacement Cost New $653,469
Physical Depreciation (% Bad) 0%
Depreciated Value $646,934
Economic Depreciation (% Bad) 0%
Functional Depreciation (% Bad) 0%
Total Depreciated Value $646,934
Market Area Factor 1.00
Building Value $646,934
Misc Improvements Value
Total Improvement Value $646,934

Assessed Land Value $90,000
   
Assessed Total Value $736,934



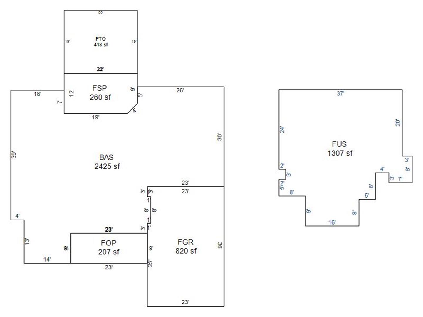
Addition Summary 
StoryTypeCodeArea
1.00 FINISHED SCREEN PORCH FSP 260
1.00 FINISHED GARAGE FGR 820
1.00 FINISHED UPPER STORY FUS 1307
1.00 PATIO PTO 418
1.00 FINISHED OPEN PORCH FOP 207
 
Other Improvements 
 


Building Sketch
Photograph
Building Sketch Building Photo
(Click sketch for bigger image)