Building Summary

Data last updated on: 10/24/2025     Ownership current as of: 10/23/2025     Tax Year: 2025
REID 19063

PIN # 4695-87-4185

Location Address Property Description
4890 NC 43 S MARGARET NOBLES ROBERSON ESTATE TR:5&9
   
Property Owner Owner's Mailing Address
MOSLEY, JEFFERY
1110 TIMBER DR
GREENVILLE NC 27858
Parcel
Buildings
Misc Improvements
Land
Deeds
Notes
Sales
Photos
Tax Bill
Map
Building Location Address
4890 NC 43 S
Building Description
01-SFR
Card   of  1
Bldg Type 01-SFR-CONST
Units 1
Living Area (SQFT) 1740
Number of Stories 1.00
Style 1.0-Story
Foundation CONTFOOT
Exterior FACE-BRK
Const Type Gable
Heating FORCED-AIR-DUCTED
Air Cond CENTRAL
Plumbing Baths (Full):   2
Baths (Half):   0
Extra Fixtures:   0
Total Plumbing Fixtures:   6 
Bedrooms 3
Main Body (SQFT) 1740
Year Built 1961
Additions 4
Effective Year 1995
Remodeled 0
Interior Adj.
Other Features
Building Total & Improvement Details

Grade C 100%
Percentage Complete 100
Total Adjusted Replacement Cost New $272,165
Physical Depreciation (% Bad) 0%
Depreciated Value $193,237
Economic Depreciation (% Bad) 0%
Functional Depreciation (% Bad) 0%
Total Depreciated Value $193,237
Market Area Factor 1.00
Building Value $193,237
Misc Improvements Value $24,080
Total Improvement Value $217,317

Assessed Land Value $42,400
   
Assessed Total Value $259,717



Addition Summary 
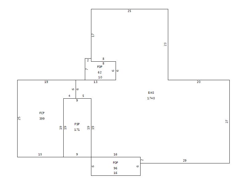
StoryTypeCodeArea
1.00 FINISHED OPEN PORCH FOP 62
1.00 FINISHED CARPORT FCP 399
1.00 FINISHED SCREEN PORCH FSP 171
1.00 FINISHED OPEN PORCH FOP 96
 
Other Improvements 
UnitsDescriptionItemCodeYear% BadValue
26X26 DIMENSIONS GARAGE FAIR 2023 2 24080
 


Building Sketch
Photograph
Building Sketch Building Photo
(Click sketch for bigger image)